서의 공간
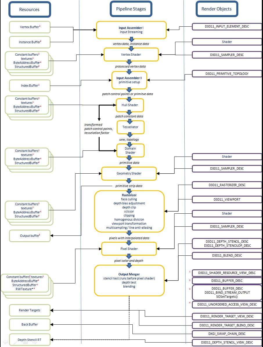
[T16.0] DirectX 11 파이프라인 본문

'Graphics API > DirectX 11 - Chili' 카테고리의 다른 글
| [T16.2] Draw Triangle (0) | 2020.11.28 |
|---|---|
| [T16.1] Draw Triangle (0) | 2020.11.28 |
| [T11] Graphics class (0) | 2020.11.27 |
| [T6] Window class (0) | 2020.11.27 |
| [T3] Message Loop (0) | 2020.11.27 |
Comments